客户寄语
本研究展示出嘉因生物单细胞团队专业过硬的实验技能,也体现出华大智造DNBelab C4单细胞平台的高性价比和可靠质量。

长期以来,由于伦理和技术的限制,对植入阶段胚胎发育及相关疾病的研究进展缓慢。以干细胞为基础的胚胎体外模拟技术为科研人员提供了良好的平台,特别是类囊胚的构建很大程度上允许研究人员对植入前到植入后的连续过程进行操作和观察。2019年Belmonte实验室使用小鼠扩展多潜能干细胞(EPS)构建的“扩展多潜能干细胞类囊胚(EPS-blastoids)”结构就是一种同时包含滋养层(TE)、原始内胚层(PrE)和上胚层(EPI)完整原始三谱系的类囊胚结构。但是遗憾的是EPS-blastoids存在严重的植入后发育缺陷,不能形成有功能的植入后胚胎,这极大的限制了其进一步的应用。2022年7月15日,同济大学高绍荣课题组在Protein & Cell杂志在线发表题为 “Bilineage embryo-like structure from EPS cells can produce live mice with tetraploid trophectoderm”的研究论文。该项研究阐述了EPS-blastoids存在植入后发育缺陷的原因和机制,并进一步进行了功能性类囊胚的构建尝试。文中C4单细胞建库实验和相关分析由嘉因生物协助完成。


作者首先检测了不同ES细胞谱系GBL-1,OBL-4和R11的发育潜能。对GBL-1,OBL-4和R11的bulk RNAseq数据进行PCA,结果显示GBL-1,OBL-4和R11的表达谱和Deng-EPS cell是相似的(Fig 1A)。用EPS细胞3D培养成EPS-blastoids,在第4天可与blastocyst直径相近,达到约100 μm,到第5天可超过100 μm (Fig 1B)。这些细胞谱系形成EPS-blastoids的效率在7-27%,而ES细胞的效率低于1%(Fig 1C)。用IF检测EPS-blastoid和blastocyst中marker: Nanog, CDX2,Gata6的表达,其中CDX2在blastocyst中的表达量高于EPS-blastids(Fig 1D)。这些结果表明,TE-like结构的EPS-blastoid与blastocyst的TE是有区别的。EPS细胞发育成的EPS-blastoid,ES细胞发育成的EB都移植在假孕母鼠中,发现两种细胞能都引起蜕膜反应,两者效率差不多(Fig 1F),EPS-blastoid形成的蜕膜虽然更大,但不能形成胚胎组织(Fig 1G)。然后作者又比较了EPS-blastoid和EB着床后的发育潜能,在IVC后培育4天,通过IF检测maker SOX17,TFAP2C和Nanog的表达,发现EB能发育出EPI,VE,ExE,EPC,EPs只能发育出VE-like和EPI-like的结构 (Fig 1H&I)。综上,EPS-blastoids不论在体内还是体外都不能进行正常的胚胎发育。

Fig 1. EPS-blastoids存在植入后缺陷
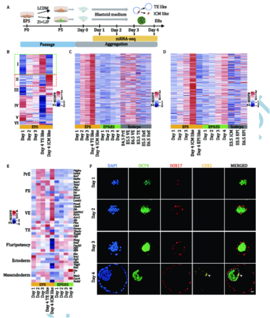
为了弄清EPS-blastoids不能进行正常的胚胎发育的机制,作者利用显微捕获切割从ICM结构分离出TE-like结构,通过scRNAseq检测转录水平变化。本次单细胞RNAseq检测,共收集了1094个TE-like细胞, 1177个ICM-like细胞,联合分析了blastocyst和EPS-blastoids的10X单细胞RNAseq数据。 Cell seurat分析细胞亚群,发现这四种细胞在细胞亚群上只有数量差异,没有类型差异 (Fig 2A)。UMAP分析TE-like细胞和ICM-like细胞都包含TE,ICM/EPI,PrEsident,但EPS-blastoids还含有两种中间状态(Fig 2B)。对各亚细胞群进行定量,发现94.42%的TE-like细胞是PrE相关细胞,ICM-like细胞中只有7.14%的细胞是PrE相关细胞(Fig 2C)。此外,PrE相关细胞特异性地表达Gata6,Gata4,Dab2,Pdgfra,Sox17,不表达Cdx2。综上,TE-like的EPS-blastoids主要由PrE相关的细胞组成,ICM-like结构是由多种不同谱系的细胞组成,TE相关的细胞主要在ICM-like结构中,不是典型的TE细胞。

Figure 2. EPS-blastoids的TE-like结构更接近于PrE,而不是典型的TE谱系结构
随后作者利用SMART-seq2 method检测EPS-blastoid积聚过程中细胞转录水平的变化,通过观察这些变化研究TE-like结构的形成机制。用到的对照组是EPSiES,比较的是TE-like结构和ICM-like结构 (Fig 3A)。对blastoid形成中不同时间点的基因进行聚类分析,找到了随着blastoid形成中逐渐上调在TE-like结构中也上调的基因簇,记为group1,和随着blastoid形成中逐渐上调在ICM-like结构中表达上调的基因簇,记为group2 (Fig 3B)。对group1和group2的基因进行验证,发现group1的基因在胚胎TE相关的谱系EBs中低表达,在胚胎PrE相关的谱系高表达(Fig 3C);group2的基因在EBs,ICM-like结构中高表达,在胚胎EPI-related谱系中低表达 (Fig 3D)。作者通过在PrE,PE,VE,TE,Pluripotency,Ectoderm和Mesendoderm中检测Marker的表达,发现TE-like结构的形成是PrE相关细胞谱系分化的结果(Fig 3E)。用IF检测EPS-blastoids形成中与细胞全能性和分化相关的蛋白,细胞全能性Marker OCT4在D1-3逐渐上调,随后慢慢下降;PrE marker SOX17的直径慢慢增大,有些细胞中CDX2 取代OCT4的表达(Fig 3F),说明EPS-blastoid不是真正的TE谱系,只是由分化的PrE相关细胞形成的腔状结构。

因此,作者想找到一组细胞亚群,这组细胞存在于EPS细胞中,与PrE谱系分化特征相关。为了找到这组细胞,对EPS细胞和ES细胞进行IF,检测PrE marker Gata6, SOX17,PDGFα的表达情况。作者用不同的培养基培养ES细胞,LCDM培养下有少量ES细胞表达Gata6, SOX17,PDGFα,OCT4,不表达Nanog;在Li/LIF培养下的ES细胞只能表达OCT4而不表达PrE marker (Fig 4A-C)。定性以后用流式细胞术检测PrE-like细胞在ES细胞中的比例,发现大约在2-5% (Fig 4D)。转录组学结果显示PrE相关基因在LCDM培养的EPS细胞中高表达(Fig 4E)。这些结果显示,LCDM培养下的EPS细胞能自发形成Gata6/SOX17/PDGFα/OCT4的PrE-like细胞,而这些细胞的状态和PrE谱系早期分化阶段是一致的。

Fig 4. LCDM培养基可以诱导PrE-like细胞
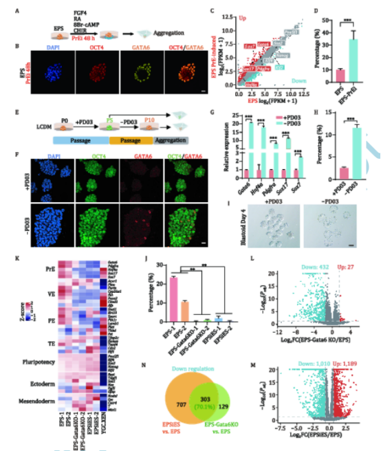
作者认为当PrE-like细胞的比例在EPS细胞中升高时,可能可以促进EPS-blastoid的形成效率,并对这一假设进行了验证。用PrE诱导培养基培养EPS细胞2填,然后在EPS-blastoid培养基中培养4天(Fig 5A),表达Gata6/SOX17/PDGFα/OCT4的细胞在PrE诱导后增加了8倍,且PrE marker的表达量也在转录水平大幅度增加了(Fig 5B,C);SOX17/OCT4阳性的结构也增多了,EPS-blastoid的形成效率增加了3倍(Fig 5D)。在培养基中加入MER signaling的特异性抑制剂PD03后,发现EPS分化至PrE的过程被阻断了,EPS-blastoid的形成也被阻断了(Fig 5E),当细胞传代5次后,Gata阳性的细胞显著减少了(Fig 5F),qRT检测到PrE相关的基因的RNA水平显著降低了(Fig 5G),这些细胞几乎不形成blastoid (Fig 5H,I)。这些结果显示LCDM培养基能诱导EPS细胞分化到PrE,且这一过程有MER signaling参与。
敲除EPS细胞中的Gata6,发现敲除Gata6的EPS细胞与EPSiES细胞一样,不能形成blastoid (Fig 5J),和设想的一样,EPS细胞中的PrE,PE和VE的基因都下调了 (Fig 5K)。Gata6敲除后,与未敲除的EPS细胞相比,有27个基因上调,432个基因下调 (Fig 5L);与EPSiES细胞相比,有1010个基因下调,1189个基因上调 (Fig 5M);Venn分析两组下调基因,有303个基因重合(Fig 5N)。

Fig 5. 依赖于Gata6的PrE-like细胞对EPS-blastoids形成是必不可少的
有一小部分BLES是含有PrE和EPI的双层结构(Fig 6A)。既然EPS-blastoid是因为缺少真正的TE而不能发育成胚胎的,那么由BLES和tetraploid重构的blastocyst能否发育成成熟胚胎呢?为了验证这个想法,作者构建了GFP标记的EPS,收集BLES,重构成四细胞胚胎,移植入假孕母鼠子宫 (Fig 6B),从荧光标记可以看出BLES能同时作用于EPI,VE和PE(Fig 6C&D)。为了验证从blastocyst中补充TE能否支持BLES完成全程发育,将BLES注射到膨大的tetraploid blastocyst腔室中 (Fig 6E),并将重构的blastocyst移植入假孕母鼠子宫 (Fig 6F)。在胚胎期E7天的时候发现大量的绿色荧光出现在EPI,VE和PE中(Fig 6G),最终重构的blastocyst能发育成正常的小鼠。

Fig 6. BLES与四倍体胚胎的TE重新构建blastoid能产生可育小鼠

综上所述,研究人员发现EPS-blastoids由于缺乏真正的TE谱系细胞而无法实现植入后发育,其TE-like结构是由PrE谱系细胞构成的。该研究进一步使用包含EPI和PrE谱系细胞的BLES与四倍体胚胎的TE重新构建,实现了可育小鼠的产生。这项研究为功能性类囊胚的建立提供了理论和实验基础。
